福缘创业网

 找回密码
 立即注册

QQ登录

只需一步,快速开始

微信登录

微信扫码,快速开始

热度值: 1156

营业执照年审方式项目,省钱又搞钱!

[复制链接]

9825

主题

16

回帖

9841

积分

管理员

Rank: 12Rank: 12Rank: 12

积分
9841
发表于 2025-2-22 11:59:26 | 显示全部楼层 |阅读模式
今天为大家分享一个“营业执照年审方式项目”,你学会这个不仅自己能省钱,还可以靠这个信息差搞钱。
营业执照年审都是每年必做的,我相信办了个体工商户的朋友都知道,并且每年快要年审的时候,会有人会打电话过来,问你需不需要弄年审报告。
本人就已经遇到很多个了,并且也大概了解他们服务标准,反正也就几十块钱帮你弄,不需要你去管。

一、营业执照年审项目介绍
首先,根据《企业信息公示暂行条例》规定:

个体工商户,企业均应当在每年1月1日至6月30日期间,向工商行政管理部门报送上一年度的年审报告。

营业执照年审方式项目,省钱又搞钱!303 作者:福缘资源库 帖子ID:114427
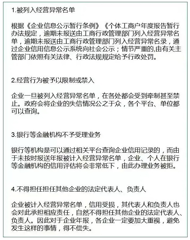
二、营业执照不年审会有什么后果?

如下图,你不年审的后果就是信用受损,会被列入异常,真的是得不偿失;

假如说你也有营业执照,劝你尽快去操作,避免被计入经营异常名单,千万不要以为这是小事情,真发生一切都晚了。

营业执照年审方式项目,省钱又搞钱!5581 作者:福缘资源库 帖子ID:114427
三、营业执照年审如何操作?

电脑端打开国家企业信息公示系统官网:https://www.gsxt.gov.cn/index
选择【企业信息填报】,选择营业执照所在地,然后授权登录,填写好信息。


四、营业执照年审变现思路
互联网领域,大部分人都有营业执照,毫不夸张地可以说遍地都是个体户。

文章前面就讲到,营业执照年审是*要去做的,所以这是刚性需求。

其中有很多人都不会年审,还有一部分是懒得自己去年审,甚至还有想花钱去代办的,毕竟几十块钱对于很多人来讲又不贵。

所以,市场需求还是非常大的。

营业执照年审方式项目,省钱又搞钱!7524 作者:福缘资源库 帖子ID:114427
对于普通人来讲,在淘宝开店肯定是有一定的门槛,但是我们可以在闲鱼开店;

每单利润10-30元,几分钟就能完成,无任何成本。

反正定价根据市场行情走,不要太高,也不要太低,中等合适就行。

营业执照年审方式项目,省钱又搞钱!852 作者:福缘资源库 帖子ID:114427
当然,你也可以录制一份营业执照年审操作视频,然后打包放在网盘当中,通过网盘拉新搞一波。
好了,今天暂时就先分享到这里!
已绑定手机

0

主题

868

回帖

868

积分

福缘vip(终身)

Rank: 6Rank: 6

积分
868
会员网龄
3.8年
发表于 昨天 16:29 来自手机 | 显示全部楼层
此帖仅作者可见
您需要登录后才可以回帖 登录 | 立即注册

本版积分规则

QQ|福缘APP|手机版|福缘创业网 ( 赣ICP备2020014209号-4 ) |赣公网安备36072602000006号

本站内容来源网友投稿或网络转载,若侵犯到您的权益,可联系我们删除。

GMT+8, 2026-4-7 06:38 , Processed in 0.246177 second(s), 42 queries .

Powered by 福缘 Copyright © 2012-2028

已稳定运行十七年,成就了无数网络大咖!

快速回复 返回顶部 返回列表